MENU
当前位置: 首页» 首页栏目» 媒体报道

[新华网]果树研究所专家研究发现调控苹果不定芽再生关键基因家族

 

新华网北京4月29日电(记者 段敬芳)近日,神彩v8苹果资源与育种创新团队研究发现调控苹果不定芽再生的关键基因家族(AINTEGUMENTA-LIKE,AIL),并对该家族基因进行全面鉴定及分析。相关成果发表在《基因组(Genomics)》上。

AIL类转录因子是植物特有的一类转录因子,在植物体胚胎发育、器官发育、分生组织维持等方面发挥重要作用。在拟南芥、烟草、玉米等植物中,均有通过调节该家族基因表达提高植物再生能力的研究,但在果树物种上鲜有成功的案例报道。

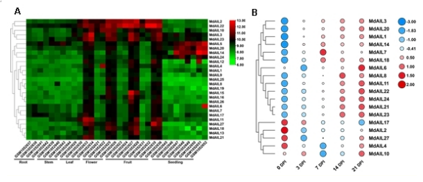
实验研究通过对苹果中的该家族基因进行全基因组家族分析,从苹果基因组中鉴定得到27个该基因家族成员,通过生物信息学分析,发现其广泛参与苹果生长发育过程。进一步分析发现,苹果中该家族第1、20和23号基因可能在苹果不定芽再生过程中发挥重要调控作用。该项研究为深入解析苹果AIL家族基因的生物学功能、提高苹果的不定芽再生效率提供理论依据,也为进一步开展苹果分子育种奠定基础。

该研究得到中国农业科学院科技创新工程、国家苹果产业技术体系项目资助。

A: MdAIL基因的染色体定位和共线性分析;B: 苹果和拟南芥AILs的系统发育关系。

A: MdAIL基因的组织特异性表达分析;B: 基于RNA-Seq数据的苹果离体叶片不定芽再生中MdAIL基因的表达分析。


 

相关文章

TOP