MENU
当前位置: 首页» 首页栏目» 新闻

神彩v8专家揭示长期不同土壤管理模式对苹果园根际微域环境的影响机制

 

近日,神彩v8仁果类果树栽培与生理创新团队揭示了长期不同土壤管理模式下苹果根际土壤微生物组成、多样性、群落结构、宏基因组功能(PICRUSt分析)和群落构建机制等方面的差异,相关成果发表在《应用土壤生态学(Applied Soil Ecology)》上。

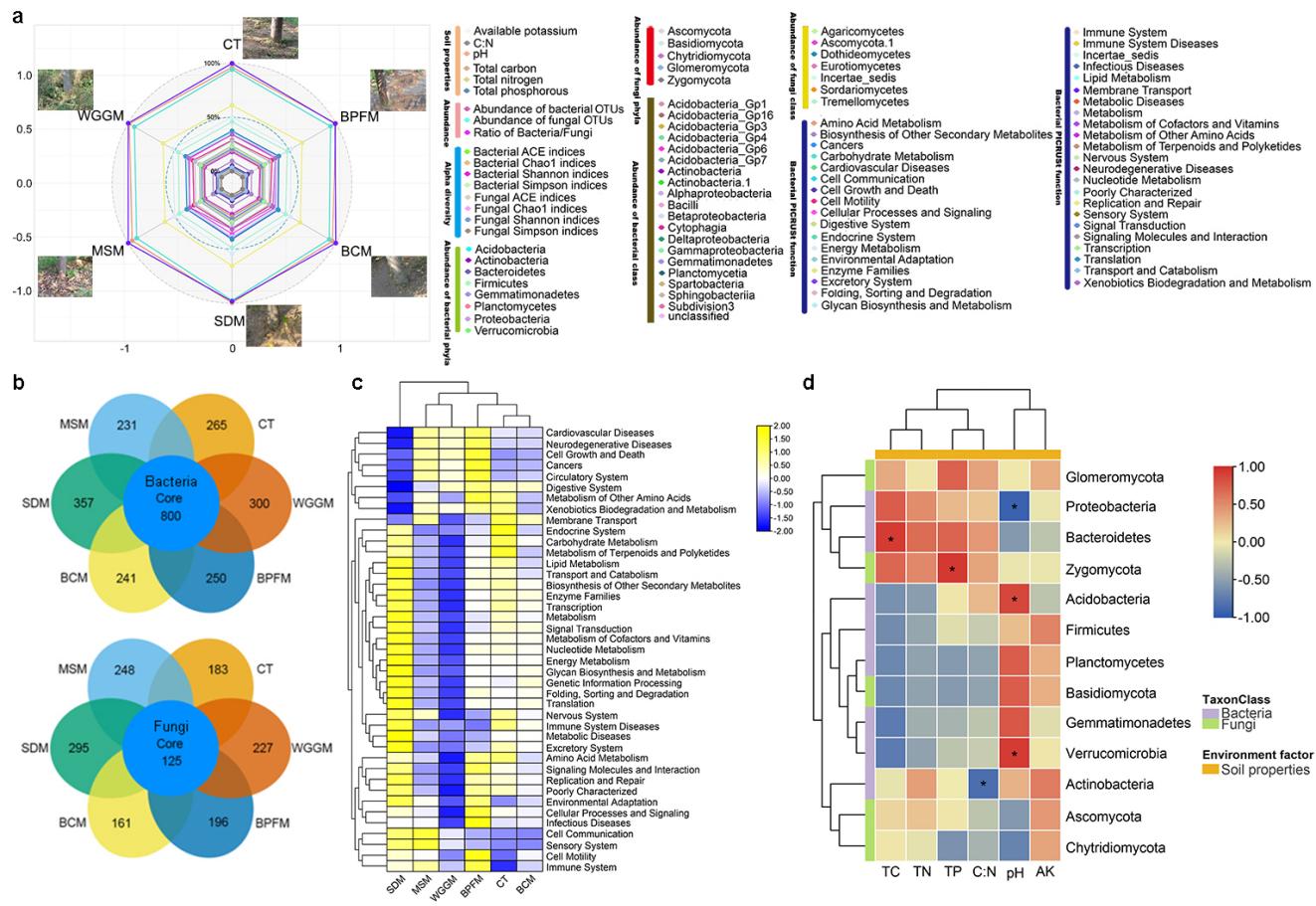
苹果园覆盖可以改善根际微域环境,提高土壤肥水利用效率。通过对长期自然生草刈割、园艺地布、木屑、玉米秸秆、生物炭等5种覆盖处理下苹果根际土壤进行7年监测发现,与清耕相比,园艺地布覆盖降低了土壤细菌的多样性指数;生物炭覆盖则使土壤真菌的OTU数量减少,真菌多样性指数降低,不利于土壤稳定性的维持;而木屑、玉米秸秆和自然生草刈割3种覆盖措施提高了土壤生态系统的稳定性,其中木屑覆盖的作用效果最强,因此,这三种覆盖措施可选为苹果园的科学土壤管理模式。PICRUSt分析显示,与清耕相比,5种覆盖措施均改变了苹果根际土壤氮、磷、碳吸收相关的宏基因组功能,木屑覆盖处理效果也最显著。土壤pH、总磷含量、总碳含量和碳氮比均是影响根际微生物群落构建的重要环境因素。

以上结果为生产中改良苹果园土壤质量提出了科学建议,为构建苹果现代栽培技术体系奠定理论基础,也为优化果园节本、优质、高效栽培关键技术提供参考。(通讯员:何文上)

原文标题:Long-term soil management practices influence the rhizosphere microbial community structure and bacterial function of hilly apple orchard soil

DOI:10.1016/j.apsoil.2022.104627

注:CT,清耕;WGGM,自然生草刈割;BPFM,园艺地布覆盖;BCM,生物炭覆盖;SDM,木屑覆盖;MSM,玉米秸秆覆盖。a,不同土壤管理模式综合评价;b,不同土壤管理模式下根际土壤微生物OTU数量比较;c,不同土壤管理模式下根际土壤宏基因组功能比较;d,不同土壤管理模式下土壤理化性质与优势真菌门和优势细菌门丰度的相关性分析。


 

相关文章

TOP