MENU
当前位置: 首页» 科学研究» 科研动态

果树研究所专家揭示 MdHOX32/MdARR20-MdWUS1 模块调控苹果叶片再生的分子机制

 

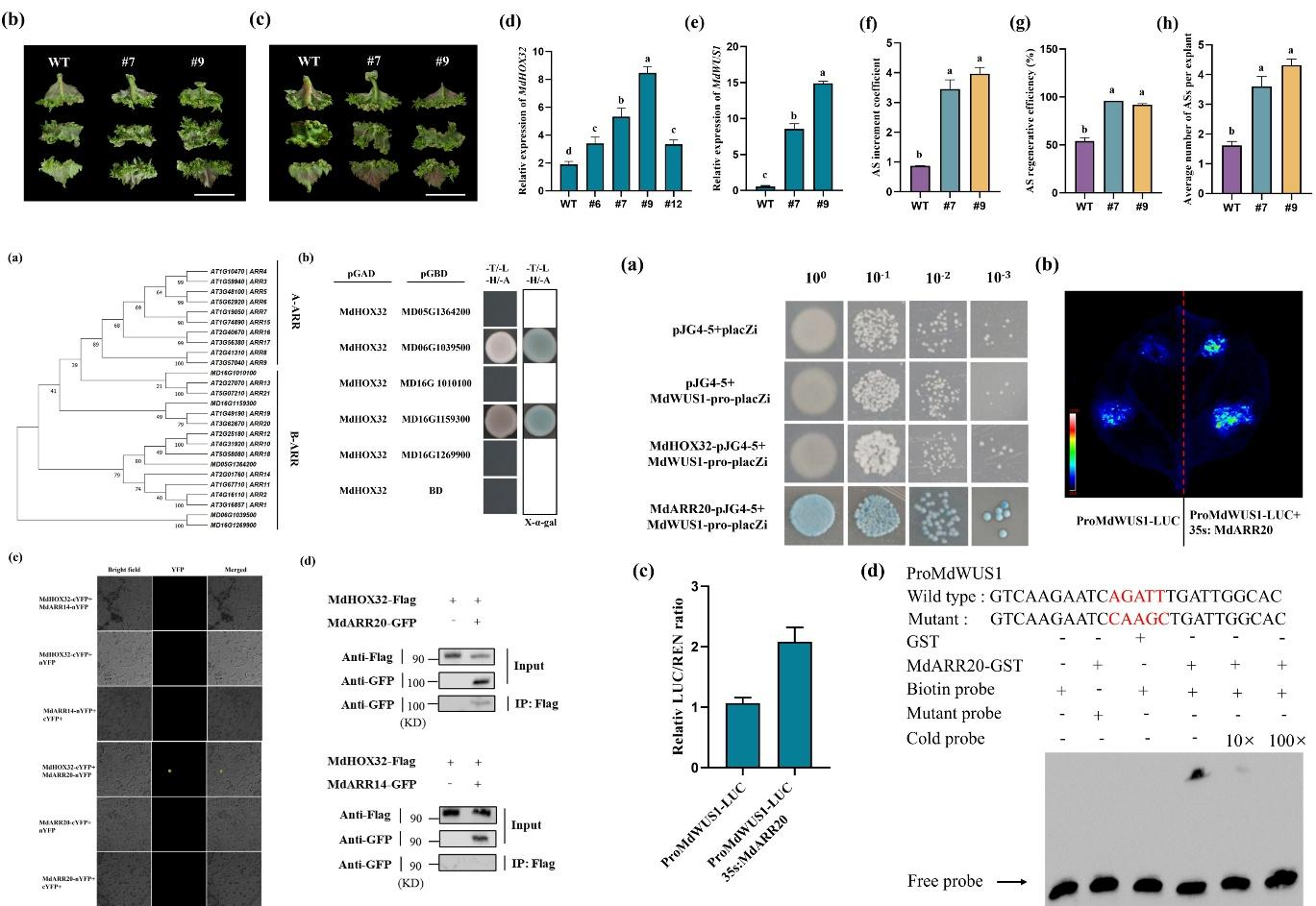
近日,神彩v8苹果分子育种课题组在植物科学 JCR 一区期刊《Horticultural Plant Journal》(IF2025=6.2)上在线发表题为 “The MdHOX32/MdARR20-MdWUS1 module regulates leaf regeneration in apple” 的 研 究 论 文 , 揭示了 MdAIL5 通 过MdHOX32/MdARR20-MdWUS1 模块调控叶片不定芽再生的分子机制。

图片.png


苹果是研究多年生木本果树的模式植物之一,目前多数通过农杆菌介导的叶片不定芽再生而实现遗传转化,但苹果的遗传转化效率仍偏低,且广泛受限于基因型,严重制约苹果功能基因组学研究以及优良新种质的创制。叶片再生能力是影响苹果遗传转化效率的关键因素,目前苹果叶片不定芽再生的相关分子调控网络尚不完善。

该研究前期发现一个调控苹果叶片不定芽再生的关键转录因子——MdAIL5,在其基础上,对 MdAIL5 下游靶基因 MdHOX32 进行功能鉴定及调控分析,继续解析完善苹果叶片不定芽再生调控网络。研究以‘GL-3’苹果为试材,通过遗传转化苹果获得 MdHOX32 过表达株系,发现过表达 MdHOX32 显著提高苹果叶片不定芽再生能力。通过酵母双杂交、BiFC、Co-IP 等试验证明 MdHOX32 与苹果 ARR 基因家族的 MdARR20 互作。继续通过 LUC、酵母单杂交等试验证明MdARR20 能够结合并调控 MdWUS1 基因的启动子,从而影响MdWUS1 的表达。该研究阐明了 MdHOX32/MdARR20-MdWUS1 模块调控叶片不定芽再生的分子机制,为提高苹果叶片不定芽再生能力和遗传转化效率提供新思路,为苹果基因功能研究和优异种质创制奠定基础。

该研究得到国家苹果产业技术体系(CARS-27)、国家自然科学基金(32202463)以及中国农业科学院科技创新工程(CAAS-ASTIP-2021-RIP-02)等项目资助。

 

相关文章

TOP